ERP SIGER® - Sistemas de Gestão ERP BI RH Mobile - www.rech.com.br - Rech Informática Ltda, 2022
Ícones de www.flaticon.com
Requisições de Estoque
A partir do menu 2.A-M botão <Incluir> ou menu 2.A-I do módulo de Estoqie é possível incluri Requisição de Estoque para produtos. Essas requisições serão posteriormennte recepcionadas pelo operador de almoxarifado fazer seu atendimento.
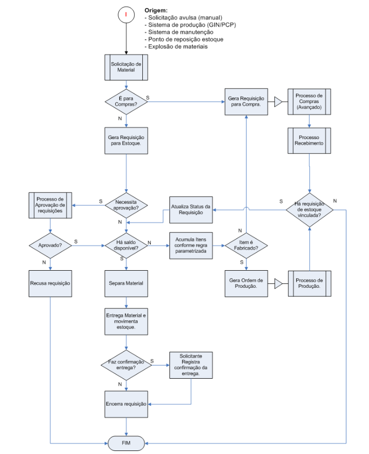
FLUXO DO PROCESSO DE GESTÃO DE MATERIAIS
CONCEITOS
Requisições de Estoque
É muito comum nas organizações que as pessoas se dirijam ao almoxarifado (estoque) para solicitarem os materiais que necessitam para desempenhar suas atividades, as quais não estão necessariamente restritas às de produção, pois os processos de manutenção e conservação, entre outros, também requisitam materiais.
Convencionamos chamar o documento eletrônico fruto desta operação de REQUISIÇÃO DE ESTOQUE.
Como pode ser visto no fluxograma do tópico anterior, a requisição de estoque é o documento que dispara diversos outros eventos de controle e ressuprimento.
Em muitas empresas este processo é iniciado a partir do envio de uma mensagem eletrônica ou telefonema, tornando praticamente impossível rastrear o pedido.
Levamos em consideração, como cenário ideal, um ambiente em que qualquer colaborador que tenha sido autorizado possa incluir requisições de estoque, as quais figurariam em uma tela de acompanhamento, desenhada para utilização pelo(s) encarregado(s) do almoxarifado.
Esta requisição de estoque poderia conter diversos produtos, para cada qual poderia ser informada a quantidade, data da necessidade, além de outros dados relacionados à apropriação de custo do seu consumo.
Também seria possível gerar requisições de estoque a partir do módulo de produção (Gestão Industrial), a partir da programação gerada para as ordens de produção.
A partir destes conceitos, foi concebida no SIGER® uma ferramenta com base na seguinte proposta de rotina operacional:
Os colaboradores autorizados incluem requisições de estoque para suprir suas necessidades
O sistema de produção gera requisições de estoque para realizar o abastecimento da produção
O SIGER® avalia cada item da requisição, com base nos critérios estabelecidos para o bloqueio eletrônico, para decidir se o mesmo ficará bloqueado (pendente de análise) ou se será transmitido diretamente para que o almoxarifado atenda-o
Os aprovadores credenciados avaliam as requisições que ficaram pendentes de análise (conforme suas alçadas), concedendo aprovação ou recusando a requisição
O almoxarifado visualiza a lista de requisições pendentes de atendimento e providencia, conforme o seu critério particular de organização, a separação do material requisitado, colocando-o a disposição do requisitante
O almoxarifado identifica os materiais que têm insuficiência de saldo para atendimento das requisições e providencia seu pedido de compra ou ordem de produção
O requisitante acompanha a situação atual de suas requisições através de uma janela de manutenção consolidada, obtendo a visão global dos seus pedidos
O requisitante se apresenta para retirada do material requisitado, fornecendo assinatura eletrônica para registro da entrega do material, encerrando assim o ciclo de vida da requisição de estoque