ERP SIGER® - Sistemas de Gestão ERP BI RH Mobile - www.rech.com.br - Rech Informática Ltda, 2022
Ícones de www.flaticon.com
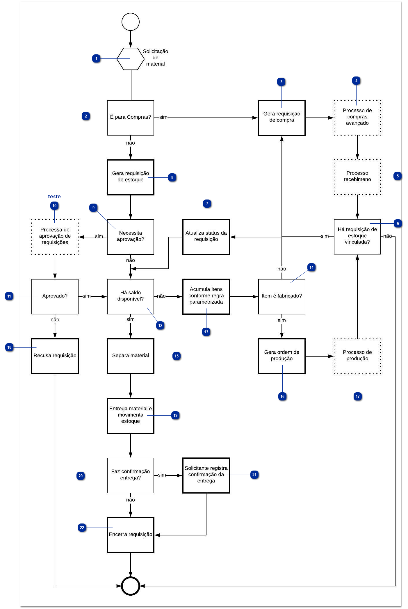
Fluxograma Movimentação de Materiais
Necessidade de material
Identificada necessidade de material, seja para consumo ou para venda.
Ressuprimento do material
Se o material é comprado ou produzido, se deve gerar uma Ordem de Produção ou uma Ordem de Compra. Se é uma solicitação que pode ser atendida, sem necessidade de compra, gera requisição de estoque.
Requisição de compra
Para produtos comprados, irá gerar a requisição de compra.
Compras avançado
Processo para cotações dos produtos requisitados, aprovação de cotações e geração de ordens de compra agrupadas por fornecedor.
Recebimento
Acordos financeiros, emissão de NF-e, CT-e e lançamento da nota ao receber mercadoria.
Requisição de estoque
Identifica se existe alguma requisição de estoque vinculada à OC. Se sim, será encaminhado o produto para o solicitante.
Recebimento de OC com requisição de estoque
Atualiza status da requisição para que ela possa ser atendida.
Requisição de estoque
Gera requisição de estoque para produtos que não necessitam compra, que podem ser atendidos com o estoque atual.
Aprovação da requisição de estoque
O item e quantidade solicitada pode ser liberada/entregue ao solicitante?
Processo aprovação de requisições
Processo de aprovação de requisição conforme configurações de liberações e permissões dos operadores.
Resposta requisição
Sequenciamento da requisição - requisição ou fornecimento do material.
Requisições aprovadas
Verifica se há saldo para atender a requisição.
Requisições aprovadas sem saldo
Acumula itens conforme configuração para solicitação por Ordem de Compra ou Ordem de Produção.
Ordem para ressuprimento do item da requisição
Geração de OP para itens produzidos e OC para itens comprados.
Requisições aprovadas com saldo
Separa material para atender a requisição.
Gera Ordem de Produção
Gera ordem de produção para geração de saldo para atender a requisição.
Processo de produção
Controlado pelo Gestão Industrial, produção do material solicitado.
Requisição de estoque recusada
Recusa requisição e encerra processo.
Atendimento da requisição
Entrega do material ao operador solicitante e movimentação de saída do item do estoque.
Confirmação de entrega
Indica se é assinado confirmação de entrega de item solicitado.