Disponível nos módulos GIN 5.1 e COM 6.1.
Para utilizar as funcionalidades do Serviço Externo, é necessário, além do Adicional de Controle de Serviço Externo, que a empresa possua contratado o Módulo de Compras e o adicional de Controle de Beneficiamento de Terceiros.
É comum nas indústrias que parte do processo de produção de um determinado produto seja produzida por outra empresa, geralmente especializada na execução deste processo. Após a efetivação do serviço, o fornecedor retorna à empresa um produto acabado (ou semi acabado), para que o seu processo de produção seja continuado. Esse cenário caracteriza o controle de beneficiamentos, presente no SIGER® no módulo de Faturamento.
Considerando o controle da produção no SIGER®, a necessidade da produção externa tem início na estrutura do produto pronto, na qual devem estar registradas as operações de produção que serão produzidas por outra empresa, o beneficiador.
Através do documento de ordem de produção, no módulo de Gestão Industrial, parte da produção da OP deve ser remetida ao fornecedor externo a fim de complementar a produção. Para tal, torna-se necessário a aquisição do serviço prestado pelo fornecedor, bem como o controle dos materiais a serem remetidos para execução do serviço. Além disso, cada fornecedor repassa à empresa o custo da prestação dos serviços, os quais devem estar devidamente registrados no sistema para geração dos documentos de compra e previsão dos custos da produção.
Posteriormente, o fornecedor faz a entrega do produto beneficiado à empresa permitindo que esta dê continuidade ao processo de produção.
Para atender a este cenário, o SIGER® conta com a ferramenta de Compras de Serviços Externos.
-
O colaborador responsável inclui um registro de remessa no sistema, contendo os talões de produção que serão remetidos ao fornecedor externo.
-
A partir do registro de remessa, são gerados os documentos de compra do serviço prestado pelo fornecedor e do documento de remessa dos materiais para execução do serviço.
-
A compra do serviço se dá pela geração de requisição de compra e da ordem de compra, a partir dos serviços externos definidos na estrutura do produto pronto.
-
O documento de remessa, quando por nota fiscal, realiza os movimentos de transferência dos materiais para o local de estoque do fornecedor.
-
Após a execução do serviço na empresa beneficiadora, são registrados no sistema os documentos de retorno simbólico dos materiais utilizados na produção externa e de cobrança do serviço adquirido.
-
No ato do retorno do serviço externo, é registrado na ordem de produção a execução do serviço externo em forma de apontamento de produção, permitindo assim a continuidade do processo de produção pela empresa.
-
Todo o processo de compra do serviço externo pode ser acompanhado pela janela de consulta consolidada ou pelo relatório emitido na opção de listagem do serviço externo.
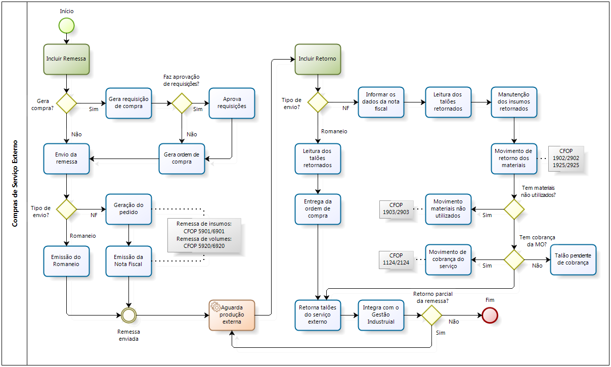
O controle de Compras de Serviços Externos é um processo composto por diversas etapas.
A imagem abaixo representa o fluxograma das etapas executadas pelo SIGER® para efetuar a compra de serviços externos.
REMESSA
-
O processo é iniciado com a inclusão da remessa do serviço externo.
-
A geração da compra é feita de forma opcional. Se a empresa utiliza controle de aprovação de requisições, a aprovação deve ser feita antes da geração da OC.
-
O envio da remessa pode ser feito através de nota fiscal ou por romaneio.
-
Após o envio, a remessa aguarda a produção externa do fornecedor.
RETORNO
-
O retorno é feito da mesma forma que o envio, através de nota fiscal ou por romaneio.
-
Os talões do serviço externo que foram retornados são informados no sistema.
-
O SIGER® gera os movimentos fiscais referentes ao retorno.
-
São gerados os registros de retorno do serviço externo.
-
A integração com o Gestão Industrial gera os apontamentos de produção da OP.
-
Após o retorno, o processo está concluído.
CONCEITOS
Lista de preço do serviço externo: A lista de preço do serviço externo contém os preços aplicados aos serviços por fornecedor. No momento da criação da remessa são gerados talões de remessa dos serviços, nesses talões são gravados os preços conforme lista de preço do dia.
-
Para fazer relatório pelo gerador, utilzar
tabela "50-LISTA DE PREÇOS POR CLIENTE/FORNECEDOR".
-
Manutenção consolidada com
grid dinâmico da remessa disponível nos menus
GIN 5.1-V e
COM 6.1-V.
Remessa do serviço externo: A remessa do serviço externo é um cadastro no SIGER® que agrupa todos os serviços que serão comprados de um fornecedor. Na remessa estão registradas as necessidades de produção externa (serviços externos) e os insumos que serão enviados ao fornecedor para que este realize a produção. É a partir da remessa do serviço externo que serão gerados os documentos de compra (ordem de compra) e de remessa dos materiais (pedido e nota fiscal de remessa).
-
Para fazer relatório pelo gerador, utilzar
tabela "392-REMESSA DO SERVIÇO EXTERNO".
-
Manutenção consolidada com
grid dinâmico da remessa disponível nos menus
GIN 5.2-M e
COM 6.2-M.
Talão do serviço externo: Os talões do serviço externo são a composição da remessa do serviço externo. Cada talão representa uma operação externa do talão de produção (¹), ou uma operação externa da estrutura do produto pronto. No talão do serviço externo é possível definir os detalhes da compra do serviço: o produto serviço que está sendo comprado, a data de necessidade do serviço, o valor previsto para a execução deste serviço pelo fornecedor (com base nas listas de preço do serviço para o fornecedor externo), e a quantidade a ser remetida da operação.
É possível que um talão da ordem de produção tenha vários talões de serviço externo vinculados (limitando à quantidade a produzir), cada um deles representando uma remessa parcial.
Para cada talão de produção da remessa, é gerada uma requisição de compra do serviço, para a data de necessidade definida no talão.
-
Para fazer relatório pelo gerador, utilzar
tabela "393-TALÕES DO SERVIÇO EXTERNO".
-
Manutenção consolidada com
grid dinâmico do talão disponível nos menus
GIN 5.2-K e
COM 6.2-K.
Item do serviço externo (insumos): O item do serviço externo é a representação do material necessário à produção externa, o qual deve ser remetido ao fornecedor para produção do serviço comprado. Uma remessa do serviço externo possui seus próprios itens, sendo possível definir no cadastro da remessa se os materiais devem ser remetidos ao fornecedor. No caso de remessa do material ao fornecedor através de operação triangular, os materiais sugeridos na remessa não devem ser enviados novamente ao beneficiador.
Os itens de uma remessa irão compor os itens da nota fiscal de remessa.
-
Para fazer relatório pelo gerador, utilzar
tabela "394-ITENS DO SERVIÇO EXTERNO".
-
Manutenção consolidada com
grid dinâmico do item disponível nos menus
GIN 5.2-S e
COM 6.2-S.
Retorno do serviço externo: O retorno do serviço externo representa a produção serviço pelo beneficiador. O retorno está diretamente relacionado com o talão do serviço externo, sendo que um talão pode ter vários retornos (limitando à quantidade remetida do talão), cada um deles representando um retorno parcial.
No retorno do serviço externo estarão registradas informações sobre a execução do serviço, como a quantidade produzida, data e hora do retorno, data de cobrança do serviço, número do registro de produção da Ordem de Produção, série/nota dos movimentos de retorno dos materiais e cobrança do serviço.
-
Para fazer relatório pelo gerador, utilzar
tabela "395-RETORNOS DO SERVIÇO EXTERNO".
-
Manutenção consolidada com
grid dinâmico do retorno disponível nos menus
GIN 5.3-M e
COM 6.3-M.