ERP SIGER® - Sistemas de Gestão ERP BI RH Mobile - www.rech.com.br - Rech Informática Ltda, 2022
Ícones de www.flaticon.com
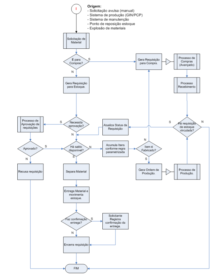
Requisições de Estoque
Procuramos exemplificar com a ilustração abaixo o macro fluxo de um processo de gestão de materiais tradicional. O SIGER® foi preparado para efetuar eletronicamente os controles representados.
RECURSOS
Tornar possível a geração e administração de requisições eletrônicas para retirada de material do almoxarifado
Bloqueio eletrônico da requisição, conforme configurações estipuladas no grupo de produto, sub-grupo ou no próprio produto, para que a mesma seja analisada antes que o almoxarifado efetivamente entregue o material ao requisitante
Utilização do conceito de alçada dos aprovadores, por tipo de material, para fins de análise da requisição e autorização ou não da retirada de material
Permite que os sistemas de produção (PCP para Calçados e Gestão Industrial) transfiram eletronicamente suas necessidades para a gestão do almoxarifado (requisições)
Utilização de assinatura eletrônica do requisitante para confirmar a retirada de material do almoxarifado
Transferência para o processo de suprimentos, através da geração de solicitações de compra, dos materiais requisitados ao almoxarifado que não estiverem disponíveis (em falta ou comprometidos) e cuja forma de ressuprimento seja por compra, sendo esta requisição atualizada automaticamente quando da chegada da compra
Transferência para o processo de produção, através da geração de ordens de produção, dos materiais requisitados ao almoxarifado que não estiverem disponíveis (em falta ou comprometidos) e cuja forma de ressuprimento seja por fabricação, sendo esta requisição atualizada automaticamente quando do encerramento da OP
CONCEITOS
Requisições de Estoque
É muito comum nas organizações que as pessoas se dirijam ao almoxarifado (estoque) para solicitarem os materiais que necessitam para desempenhar suas atividades, as quais não estão necessariamente restritas às de produção, pois os processos de manutenção e conservação, entre outros, também requisitam materiais.
Convencionamos chamar o documento eletrônico fruto desta operação de REQUISIÇÃO DE ESTOQUE.
Como pode ser visto no fluxograma do tópico anterior, a requisição de estoque é o documento que dispara diversos outros eventos de controle e ressuprimento.
Em muitas empresas este processo é iniciado a partir do envio de uma mensagem eletrônica ou telefonema, tornando praticamente impossível rastrear o pedido.
Levamos em consideração, como cenário ideal, um ambiente em que qualquer colaborador que tenha sido autorizado possa incluir requisições de estoque, as quais figurariam em uma tela de acompanhamento, desenhada para utilização pelo(s) encarregado(s) do almoxarifado.
Esta requisição de estoque poderia conter diversos produtos, para cada qual poderia ser informada a quantidade, data da necessidade, além de outros dados relacionados à apropriação de custo do seu consumo.
Também seria possível gerar requisições de estoque a partir do módulo de produção (Gestão Industrial), a partir da programação gerada para as ordens de produção.
A partir destes conceitos, foi concebida no SIGER® uma ferramenta com base na seguinte proposta de rotina operacional:
Os colaboradores autorizados incluem requisições de estoque para suprir suas necessidades
O sistema de produção gera requisições de estoque para realizar o abastecimento da produção
O SIGER® avalia cada item da requisição, com base nos critérios estabelecidos para o bloqueio eletrônico, para decidir se o mesmo ficará bloqueado (pendente de análise) ou se será transmitido diretamente para que o almoxarifado atenda-o
Os aprovadores credenciados avaliam as requisições que ficaram pendentes de análise (conforme suas alçadas), concedendo aprovação ou recusando a requisição
O almoxarifado visualiza a lista de requisições pendentes de atendimento e providencia, conforme o seu critério particular de organização, a separação do material requisitado, colocando-o a disposição do requisitante
O almoxarifado identifica os materiais que têm insuficiência de saldo para atendimento das requisições e providencia seu pedido de compra ou ordem de produção
O requisitante acompanha a situação atual de suas requisições através de uma janela de manutenção consolidada, obtendo a visão global dos seus pedidos
O requisitante se apresenta para retirada do material requisitado, fornecendo assinatura eletrônica para registro da entrega do material, encerrando assim o ciclo de vida da requisição de estoque