ERP SIGER® - Sistemas de Gestão ERP BI RH Mobile - www.rech.com.br - Rech Informática Ltda, 2022
Ícones de www.flaticon.com
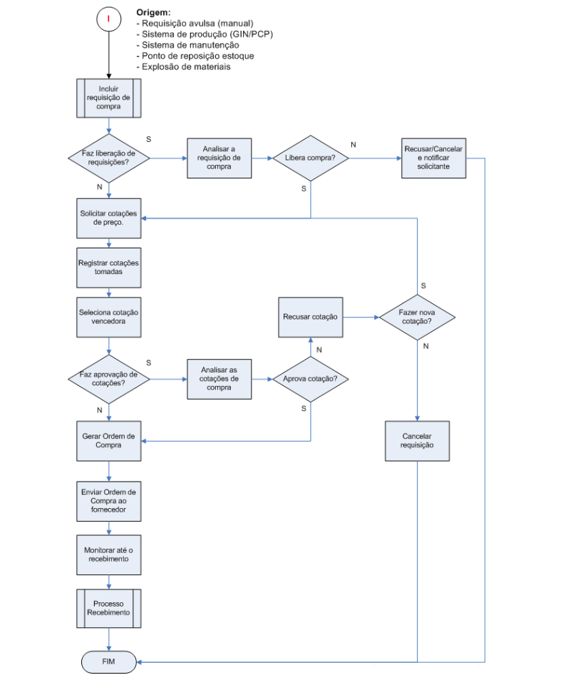
Requisição de Compras
A partir do menu 2.1-M botão <Incluir> ou menu 2.1-I do módulo de Compras é possível incluri Requisição de Compras para produtos. Essas requisições serão posteriormennte recepcionadas pelo comprador no proceso de copra, e atendida gerando Ordem de Compra.