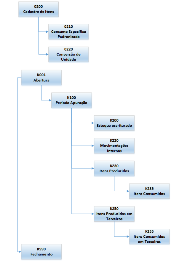
Quando o SIGER® processar a movimentação de estoque para gerar o SPED Fiscal Bloco K os seguintes registros serão criados:
 
| 
 Registro 
 | 
 Nome 
 | 
 Nível 
 | 
 Ocor. 
 | 
| 
 0150 
 | 
 Cadastro do Participante 
 | 
 2 bloco 0 
 | 
 Vários 
 | 
| 
 0200 
 | 
 Tabela de Identificação do Item (produtos e serviços) 
 | 
 2 bloco 0 
 | 
 Vários 
 | 
| 
 0210 
 | 
 Consumo Especifico Padronizado 
 | 
 3 bloco 0 
 | 
 1:N 
 | 
| 
 0220 
 | 
 Conversão de Unidade de Medida 
 | 
 2 bloco 0 
 | 
 Vários 
 | 
| 
   
 | 
   
 | 
   
 | 
   
 | 
| 
 K001 
 | 
 Abertura Bloco K 
 | 
 1 
 | 
 1 
 | 
| 
 K100 
 | 
 Período de Apuração ICMS/IPI 
 | 
 2 
 | 
 Vários 
 | 
| 
 K200 
 | 
 Estoque Escriturado 
 | 
 3 
 | 
 Vários 
 | 
| 
 K220 
 | 
 Outras Movimentações Internas Entre Mercadorias 
 | 
 3 
 | 
 Vários 
 | 
| 
 K230 
 | 
 Itens Padronizados  
 | 
 3 
 | 
 Vários 
 | 
| 
 K235 
 | 
 Itens Consumidos  
 | 
 4 
 | 
 1:N 
 | 
| 
 K250 
 | 
 Industrialização Efetuada por Terceiros - Itens Produzidos 
 | 
 3 
 | 
 Vários 
 | 
| 
 K255 
 | 
 Industrialização em Terceiros - Insumos Consumidos 
 | 
 4 
 | 
 1:N 
 | 
| 
 K990 
 | 
 Encerramento Bloco K 
 | 
 1 
 | 
 1 
 | 
 
 
 
 
 
REGISTRO 0210: CONSUMO ESPECÍFICO PADRONIZADO
 
| 
 N° 
 | 
 Campo 
 | 
 Descrição 
 | 
 Tipo 
 | 
 Tam 
 | 
 Dec 
 | 
 Obrig 
 | 
| 
 01 
 | 
 REG 
 | 
 Texto fixo contendo "0210" 
 | 
 C 
 | 
 4 
 | 
 - 
 | 
 O 
 | 
| 
 02 
 | 
 COD_ITEM_COMP 
 | 
 Código do item componente/insumo (campo 02 do Registro 02000) 
 | 
 C 
 | 
 60 
 | 
 - 
 | 
 O 
 | 
| 
 03 
 | 
 QTD_COMP 
 | 
 Quantidade do item componente/insumo para se produzir uma unidade do item composto/resultante 
 | 
 N 
 | 
 - 
 | 
 6 
 | 
 O 
 | 
| 
 04 
 | 
 PERDA 
 | 
 Perda/quebra normal percentual do insumo/componente para se produzir uma unidade do item composto/resultante  
 | 
 N 
 | 
 - 
 | 
 4 
 | 
 O 
 | 
 
 
 
REGISTRO: K001: ABERTURA DO BLOCO K
 
| 
 N° 
 | 
 Campo 
 | 
 Descrição 
 | 
 Tipo 
 | 
 Tam 
 | 
 Dec 
 | 
 Obrig 
 | 
| 
 01 
 | 
 REG 
 | 
 Texto fixo contendo "K001" 
 | 
 C 
 | 
 4 
 | 
 - 
 | 
 O 
 | 
| 
 02 
 | 
 IND_MOV 
 | 
 Indicador de movimento: 
0-Bloco com dados informados 
1-Bloco sem dados informados 
 | 
 C 
 | 
 1 
 | 
 - 
 | 
 O 
 | 
 
 
 
REGISTRO K100: PERÍODO DE APURAÇÃO ICMS/IPI
 
| 
 N° 
 | 
 Campo 
 | 
 Descrição 
 | 
 Tipo 
 | 
 Tam 
 | 
 Dec 
 | 
 Obrig 
 | 
| 
 01 
 | 
 REG 
 | 
 Texto fixo contendo "K100" 
 | 
 C 
 | 
 4 
 | 
 - 
 | 
 O 
 | 
| 
 02 
 | 
 DT_INI 
 | 
 Data inicial a que a apuração se refere 
 | 
 N 
 | 
 8 
 | 
 - 
 | 
 O 
 | 
| 
 03 
 | 
 DT_FIN 
 | 
 Data final a que a apuração se refere 
 | 
 N 
 | 
 8 
 | 
 - 
 | 
 O 
 | 
 
 
 
REGISTRO K200: ESTOQUE ESCRITURADO
 
| 
 N° 
 | 
 Campo 
 | 
 Descrição 
 | 
 Tipo 
 | 
 Tam 
 | 
 Dec 
 | 
 Obrig 
 | 
| 
 01 
 | 
 REG 
 | 
 Texto fixo contendo "K200" 
 | 
 C 
 | 
 4 
 | 
 - 
 | 
 O 
 | 
| 
 02 
 | 
 DT_EST 
 | 
 Data do estoque final 
 | 
 N 
 | 
 8 
 | 
 - 
 | 
 O 
 | 
| 
 03 
 | 
 COD_ITEM 
 | 
 Código do item (campo 02 do Registro 0200) 
 | 
 C 
 | 
 60 
 | 
 - 
 | 
 O 
 | 
| 
 04 
 | 
 QTD 
 | 
 Quantidade em estoque 
 | 
 N 
 | 
 - 
 | 
 3 
 | 
 O 
 | 
| 
 05 
 | 
 IND_EST 
 | 
 Indicador do tipo de estoque: 
0-Estoque de propriedade do informante e em seu poder 
1-Estoque em propriedade do informante e em posse de terceiros 
2-Estoque de propriedade de terceiros e em posse do informante 
 | 
 C 
 | 
 1 
 | 
 - 
 | 
 O 
 | 
| 
 06 
 | 
 COD_PART 
 | 
 Código do participante (campo 02 do Registro 0150): 
-proprietário/possuidor que não seja o informante do arquivo 
 | 
 C 
 | 
 60 
 | 
 - 
 | 
 OC 
 | 
 
 
 
REGISTRO K220: OUTRAS MOVIMENTAÇÕES INTERNAS ENTRE MERCADORIAS
 
| 
 N° 
 | 
 Campo 
 | 
 Descrição 
 | 
 Tipo 
 | 
 Tam 
 | 
 Dec 
 | 
 Obrig 
 | 
| 
 01 
 | 
 REG 
 | 
 Texto fixo contendo "K220" 
 | 
 C 
 | 
 4 
 | 
 - 
 | 
 O 
 | 
| 
 02 
 | 
 DT_MOV 
 | 
 Data de movimentação interna 
 | 
 N 
 | 
 8 
 | 
 - 
 | 
 O 
 | 
| 
 03 
 | 
 COD_ITEM_ORI 
 | 
 Código do item de origem (campo 02 do Registro 0200) 
 | 
 C 
 | 
 60 
 | 
 - 
 | 
 O 
 | 
| 
 04 
 | 
 COD_ITEM_DESC 
 | 
 Código do item de destino (campo 02 do Registro 0200) 
 | 
 C 
 | 
 60 
 | 
 - 
 | 
 O 
 | 
| 
 05 
 | 
 QTD 
 | 
 Quantidade movimentada 
 | 
 N 
 | 
 - 
 | 
 3 
 | 
 O 
 | 
 
 
 
REGISTRO K230: ITENS PRODUZIDOS
 
| 
 N° 
 | 
 Campo 
 | 
 Descrição 
 | 
 Tipo 
 | 
 Tam 
 | 
 Dec 
 | 
 Obrig 
 | 
| 
 01 
 | 
 REG 
 | 
 Texto fixo contendo "K230" 
 | 
 C 
 | 
 4 
 | 
 - 
 | 
 O 
 | 
| 
 02 
 | 
 DT_INI_OP 
 | 
 Data de início da data de produção 
 | 
 N 
 | 
 8 
 | 
 - 
 | 
 OC 
 | 
| 
 03 
 | 
 DT_FIN_OP 
 | 
 Data de conclusão da data de produção 
 | 
 N 
 | 
 8 
 | 
 - 
 | 
 OC 
 | 
| 
 04 
 | 
 COD_DOC_OP 
 | 
 Código de identificação da ordem de produção 
 | 
 C 
 | 
 30 
 | 
 - 
 | 
 OC 
 | 
| 
 05 
 | 
 COD_ITEM 
 | 
 Código do item produzido (campo 02 do registro 0200) 
 | 
 C 
 | 
 60 
 | 
 - 
 | 
 O 
 | 
| 
 06 
 | 
 QTD_ENC 
 | 
 Quantidade de produção acabada  
 | 
 N 
 | 
 - 
 | 
 3 
 | 
 O 
 | 
 
 
 
REGISTRO K235: INSUMOS CONSUMIDOS
 
| 
 N° 
 | 
 Campo 
 | 
 Descrição 
 | 
 Tipo 
 | 
 Tam 
 | 
 Dec 
 | 
 Obrig 
 | 
| 
 01 
 | 
 REG 
 | 
 Texto fixo contendo "K235" 
 | 
 C 
 | 
 4 
 | 
 - 
 | 
 O 
 | 
| 
 02 
 | 
 DT_SAÍDA 
 | 
 Data de saída do estoque para alocação ao produto 
 | 
 N 
 | 
 8 
 | 
 - 
 | 
 O 
 | 
| 
 03 
 | 
 COD_ITEM 
 | 
 Código do item componente/insumo (campo 02 do registro 0200)  
 | 
 C 
 | 
 60 
 | 
 - 
 | 
 O 
 | 
| 
 04 
 | 
 QTD 
 | 
 Quantidade consumida do item 
 | 
 N 
 | 
 - 
 | 
 3 
 | 
 O 
 | 
| 
 05 
 | 
 COD_INS_SUBST 
 | 
 Código do insumo que foi substituído, caso ocorra a substituição (campo 02 do Registro 0210) 
 | 
 C 
 | 
 60 
 | 
 - 
 | 
 OC 
 | 
 
 
 
REGISTROK250: INDUSTRIALIZAÇÃO EFETUADA POR TERCEIROS - ITENS PRODUZIDOS
 
| 
 N° 
 | 
 Campo 
 | 
 Descrição 
 | 
 Tipo 
 | 
 Tam 
 | 
 Dec 
 | 
 Obrig 
 | 
| 
 01 
 | 
 REG 
 | 
 Texto fixo contendo "K250" 
 | 
 C 
 | 
 4 
 | 
 - 
 | 
 O 
 | 
| 
 02 
 | 
 DAT_PROD 
 | 
 Data do reconhecimento da produção ocorrida no terceiro 
 | 
 N 
 | 
 8 
 | 
 - 
 | 
 O 
 | 
| 
 03 
 | 
 COD_ITEM 
 | 
 Código do item produzido (campo 02 do Registro 0200) 
 | 
 C 
 | 
 60 
 | 
 - 
 | 
 O 
 | 
| 
 04 
 | 
 QTD 
 | 
 Quantidade produzida 
 | 
 N 
 | 
 - 
 | 
 3 
 | 
 O 
 | 
 
 
 
REGISTRO K255: INDUSTRIALIZAÇÃO EM TERCEIROS - INSUMOS CONSUMIDOS
 
| 
 N° 
 | 
 Campo 
 | 
 Descrição 
 | 
 Tipo 
 | 
 Tam 
 | 
 Dec 
 | 
 Obrig 
 | 
| 
 01 
 | 
 REG 
 | 
 Texto fixo contendo "K255" 
 | 
 C 
 | 
 4 
 | 
 - 
 | 
 O 
 | 
| 
 02 
 | 
 DT_CONS 
 | 
 Data do reconhecimento do consumo do insumo referente ao produto informado no campo 04 do Registro K250 
 | 
 N 
 | 
 8 
 | 
 - 
 | 
 O 
 | 
| 
 03 
 | 
 COD_ITEM 
 | 
 Código do insumo (campo 02 do registro 0200)  
 | 
 C 
 | 
 60 
 | 
 - 
 | 
 O 
 | 
| 
 04 
 | 
 QTD 
 | 
 Quantidade de consumo do insumo 
 | 
 N 
 | 
 - 
 | 
 3 
 | 
 O 
 | 
| 
 05 
 | 
 COD_INS_SUBST 
 | 
 Código do insumo que foi substituído, caso ocorra a substituição (campo 02 do Registro 0210) 
 | 
 C 
 | 
 60 
 | 
 - 
 | 
 OC 
 | 
 
 
 
REGISTRO K990: ENCERRAMENTO DO BLOCO K
 
| 
 N° 
 | 
 Campo 
 | 
 Descrição 
 | 
 Tipo 
 | 
 Tam 
 | 
 Dec 
 | 
 Obrig 
 | 
| 
 01 
 | 
 REG 
 | 
 Texto fixo contendo "K990" 
 | 
 C 
 | 
 4 
 | 
 - 
 | 
 O 
 | 
| 
 02 
 | 
 QTD_LIN_K 
 | 
 Quantidade total de linhas do Bloco K 
 | 
 N 
 | 
 - 
 | 
 - 
 | 
 O 
 |