×
Menu

Requisição de Compras

 
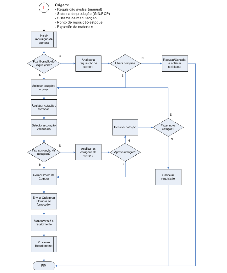
A partir do menu 2.1-M botão <Incluir> ou menu 2.1-I do módulo de Compras é possível incluri Requisição de Compras para produtos. Essas requisições serão posteriormennte recepcionadas pelo comprador no proceso de copra, e atendida gerando Ordem de Compra.
 

FLUXO DO PROCESSO DE SUPRIMENTOS