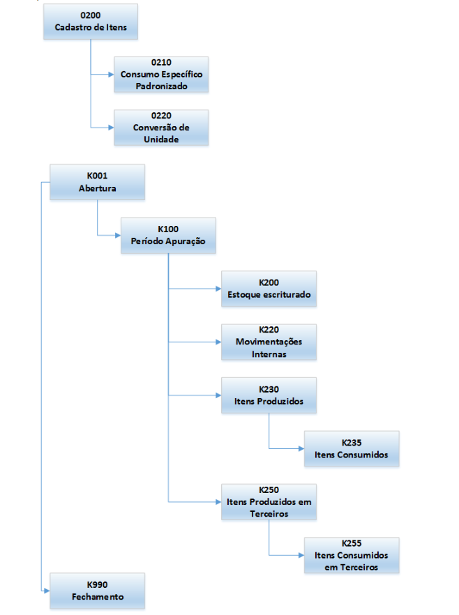
Quando o SIGER® processar a movimentação de estoque para gerar o SPED Fiscal Bloco K os seguintes registros serão criados:
|
Registro
|
Nome
|
Nível
|
Ocor.
|
|
0150
|
Cadastro do Participante
|
2 bloco 0
|
Vários
|
|
0200
|
Tabela de Identificação do Item (produtos e serviços)
|
2 bloco 0
|
Vários
|
|
0210
|
Consumo Especifico Padronizado
|
3 bloco 0
|
1:N
|
|
0220
|
Conversão de Unidade de Medida
|
2 bloco 0
|
Vários
|
|
|
|
|
|
|
K001
|
Abertura Bloco K
|
1
|
1
|
|
K100
|
Período de Apuração ICMS/IPI
|
2
|
Vários
|
|
K200
|
Estoque Escriturado
|
3
|
Vários
|
|
K220
|
Outras Movimentações Internas Entre Mercadorias
|
3
|
Vários
|
|
K230
|
Itens Padronizados
|
3
|
Vários
|
|
K235
|
Itens Consumidos
|
4
|
1:N
|
|
K250
|
Industrialização Efetuada por Terceiros - Itens Produzidos
|
3
|
Vários
|
|
K255
|
Industrialização em Terceiros - Insumos Consumidos
|
4
|
1:N
|
|
K990
|
Encerramento Bloco K
|
1
|
1
|
REGISTRO 0210: CONSUMO ESPECÍFICO PADRONIZADO
|
N°
|
Campo
|
Descrição
|
Tipo
|
Tam
|
Dec
|
Obrig
|
|
01
|
REG
|
Texto fixo contendo "0210"
|
C
|
4
|
-
|
O
|
|
02
|
COD_ITEM_COMP
|
Código do item componente/insumo (campo 02 do Registro 02000)
|
C
|
60
|
-
|
O
|
|
03
|
QTD_COMP
|
Quantidade do item componente/insumo para se produzir uma unidade do item composto/resultante
|
N
|
-
|
6
|
O
|
|
04
|
PERDA
|
Perda/quebra normal percentual do insumo/componente para se produzir uma unidade do item composto/resultante
|
N
|
-
|
4
|
O
|
REGISTRO: K001: ABERTURA DO BLOCO K
|
N°
|
Campo
|
Descrição
|
Tipo
|
Tam
|
Dec
|
Obrig
|
|
01
|
REG
|
Texto fixo contendo "K001"
|
C
|
4
|
-
|
O
|
|
02
|
IND_MOV
|
Indicador de movimento:
0-Bloco com dados informados
1-Bloco sem dados informados
|
C
|
1
|
-
|
O
|
REGISTRO K100: PERÍODO DE APURAÇÃO ICMS/IPI
|
N°
|
Campo
|
Descrição
|
Tipo
|
Tam
|
Dec
|
Obrig
|
|
01
|
REG
|
Texto fixo contendo "K100"
|
C
|
4
|
-
|
O
|
|
02
|
DT_INI
|
Data inicial a que a apuração se refere
|
N
|
8
|
-
|
O
|
|
03
|
DT_FIN
|
Data final a que a apuração se refere
|
N
|
8
|
-
|
O
|
REGISTRO K200: ESTOQUE ESCRITURADO
|
N°
|
Campo
|
Descrição
|
Tipo
|
Tam
|
Dec
|
Obrig
|
|
01
|
REG
|
Texto fixo contendo "K200"
|
C
|
4
|
-
|
O
|
|
02
|
DT_EST
|
Data do estoque final
|
N
|
8
|
-
|
O
|
|
03
|
COD_ITEM
|
Código do item (campo 02 do Registro 0200)
|
C
|
60
|
-
|
O
|
|
04
|
QTD
|
Quantidade em estoque
|
N
|
-
|
3
|
O
|
|
05
|
IND_EST
|
Indicador do tipo de estoque:
0-Estoque de propriedade do informante e em seu poder
1-Estoque em propriedade do informante e em posse de terceiros
2-Estoque de propriedade de terceiros e em posse do informante
|
C
|
1
|
-
|
O
|
|
06
|
COD_PART
|
Código do participante (campo 02 do Registro 0150):
-proprietário/possuidor que não seja o informante do arquivo
|
C
|
60
|
-
|
OC
|
REGISTRO K220: OUTRAS MOVIMENTAÇÕES INTERNAS ENTRE MERCADORIAS
|
N°
|
Campo
|
Descrição
|
Tipo
|
Tam
|
Dec
|
Obrig
|
|
01
|
REG
|
Texto fixo contendo "K220"
|
C
|
4
|
-
|
O
|
|
02
|
DT_MOV
|
Data de movimentação interna
|
N
|
8
|
-
|
O
|
|
03
|
COD_ITEM_ORI
|
Código do item de origem (campo 02 do Registro 0200)
|
C
|
60
|
-
|
O
|
|
04
|
COD_ITEM_DESC
|
Código do item de destino (campo 02 do Registro 0200)
|
C
|
60
|
-
|
O
|
|
05
|
QTD
|
Quantidade movimentada
|
N
|
-
|
3
|
O
|
REGISTRO K230: ITENS PRODUZIDOS
|
N°
|
Campo
|
Descrição
|
Tipo
|
Tam
|
Dec
|
Obrig
|
|
01
|
REG
|
Texto fixo contendo "K230"
|
C
|
4
|
-
|
O
|
|
02
|
DT_INI_OP
|
Data de início da data de produção
|
N
|
8
|
-
|
OC
|
|
03
|
DT_FIN_OP
|
Data de conclusão da data de produção
|
N
|
8
|
-
|
OC
|
|
04
|
COD_DOC_OP
|
Código de identificação da ordem de produção
|
C
|
30
|
-
|
OC
|
|
05
|
COD_ITEM
|
Código do item produzido (campo 02 do registro 0200)
|
C
|
60
|
-
|
O
|
|
06
|
QTD_ENC
|
Quantidade de produção acabada
|
N
|
-
|
3
|
O
|
REGISTRO K235: INSUMOS CONSUMIDOS
|
N°
|
Campo
|
Descrição
|
Tipo
|
Tam
|
Dec
|
Obrig
|
|
01
|
REG
|
Texto fixo contendo "K235"
|
C
|
4
|
-
|
O
|
|
02
|
DT_SAÍDA
|
Data de saída do estoque para alocação ao produto
|
N
|
8
|
-
|
O
|
|
03
|
COD_ITEM
|
Código do item componente/insumo (campo 02 do registro 0200)
|
C
|
60
|
-
|
O
|
|
04
|
QTD
|
Quantidade consumida do item
|
N
|
-
|
3
|
O
|
|
05
|
COD_INS_SUBST
|
Código do insumo que foi substituído, caso ocorra a substituição (campo 02 do Registro 0210)
|
C
|
60
|
-
|
OC
|
REGISTROK250: INDUSTRIALIZAÇÃO EFETUADA POR TERCEIROS - ITENS PRODUZIDOS
|
N°
|
Campo
|
Descrição
|
Tipo
|
Tam
|
Dec
|
Obrig
|
|
01
|
REG
|
Texto fixo contendo "K250"
|
C
|
4
|
-
|
O
|
|
02
|
DAT_PROD
|
Data do reconhecimento da produção ocorrida no terceiro
|
N
|
8
|
-
|
O
|
|
03
|
COD_ITEM
|
Código do item produzido (campo 02 do Registro 0200)
|
C
|
60
|
-
|
O
|
|
04
|
QTD
|
Quantidade produzida
|
N
|
-
|
3
|
O
|
REGISTRO K255: INDUSTRIALIZAÇÃO EM TERCEIROS - INSUMOS CONSUMIDOS
|
N°
|
Campo
|
Descrição
|
Tipo
|
Tam
|
Dec
|
Obrig
|
|
01
|
REG
|
Texto fixo contendo "K255"
|
C
|
4
|
-
|
O
|
|
02
|
DT_CONS
|
Data do reconhecimento do consumo do insumo referente ao produto informado no campo 04 do Registro K250
|
N
|
8
|
-
|
O
|
|
03
|
COD_ITEM
|
Código do insumo (campo 02 do registro 0200)
|
C
|
60
|
-
|
O
|
|
04
|
QTD
|
Quantidade de consumo do insumo
|
N
|
-
|
3
|
O
|
|
05
|
COD_INS_SUBST
|
Código do insumo que foi substituído, caso ocorra a substituição (campo 02 do Registro 0210)
|
C
|
60
|
-
|
OC
|
REGISTRO K990: ENCERRAMENTO DO BLOCO K
|
N°
|
Campo
|
Descrição
|
Tipo
|
Tam
|
Dec
|
Obrig
|
|
01
|
REG
|
Texto fixo contendo "K990"
|
C
|
4
|
-
|
O
|
|
02
|
QTD_LIN_K
|
Quantidade total de linhas do Bloco K
|
N
|
-
|
-
|
O
|