ERP SIGER® - Sistemas de Gestão ERP BI RH Mobile - www.rech.com.br - Rech Informática Ltda, 2019
Ícones de www.flaticon.com
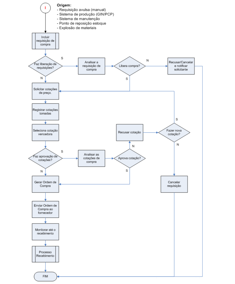
Requisição de Compras
Abaixo estão relacionados alguns recursos desta função:
Interface reformulada, mais amigável, possibilitando visualizar em uma única janela todos os itens da requisição de compra
Bloqueio eletrônico da requisição, conforme configurações estipuladas no grupo de produto, sub-grupo ou no próprio produto, para que a mesma seja analisada antes que a equipe de compras inicie efetivamente o processo de aquisição
Utilização do conceito de alçada dos aprovadores, por tipo de material, para fins de análise da requisição e autorização ou não da compra do material
Permite que os sistemas de produção (PCP para Calçados e Gestão Industrial) transfiram eletronicamente suas necessidades para a gestão de compras (gerando requisições)
Permite que o processo de estoques transfira eletronicamente suas necessidades para a gestão de compras, gerando requisições de compra a partir das requisições de estoque cujo produto não tenha saldo suficiente para atendimento
Permite gerar requisições de compra a partir do Mapa de Sugestão de Compras do módulo de Controle de Estoques
Permite gerar requisições de compra a partir da função de Análise de Compras por Marca do módulo de Controle de Compras
Transferência para o processo de estoques, através da geração de requisição de estoque, dos materiais requisitados ao suprimentos que estiverem disponíveis em estoque
Armazenamento e fácil acesso ao histórico de aprovações e rejeições registrados para a requisição
Interface reformulada, mais amigável, possibilitando visualizar em uma única janela todas as requisição de compra pendentes de cotação, de aprovação e de geração de OC
Bloqueio eletrônico da aprovação da cotação, conforme configurações estipuladas no grupo de produto, sub-grupo ou no próprio produto, para que a mesma seja analisada antes que a equipe de compras emita o pedido de compra (OC)
Bloqueio eletrônico da aprovação da cotação caso o valor da compra supere o valor orçado no período para a conta de despesa associada, considerando as demais compras já geradas (entregues ou não)
Utilização do conceito de alçada dos aprovadores, por tipo de material, para fins de análise da cotação e autorização ou não da compra do material, proporcinando que cada comprador visualize apenas as requisições de produtos que estão sob sua competência
Estabelecimento, conforme configurações estipuladas no grupo de produto, sub-grupo ou no próprio produto, da quantidade mínima de cotações necessárias antes que se possa eleger a vencedora, inclusive em função do valor da compra
Possibilidade de configurar quais compradores tem autorização para registrar as cotações de compra para determinados produtos ou grupos de produtos
Informação do motivo da escolha da cotação vencedora, podendo ser obrigatório quando não for escolhida a de menor custo
Possibilidade de agrupar diversas requisições do mesmo produto para que sejam cotadas uma única vez, possibilitando a geração de um único pedido de compra
Armazenamento e fácil acesso ao histórico de aprovações e rejeições registrados para a cotação