×
Menu

Fluxograma Movimentação de Materiais

 
Fluxograma Movimentação de Materiais
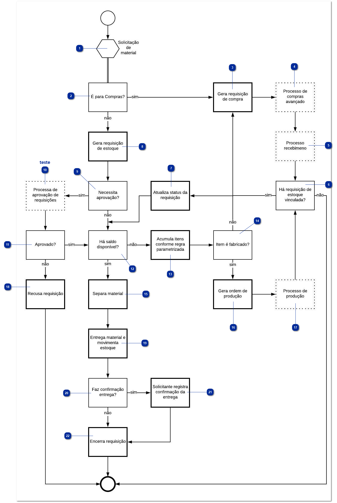
1

Necessidade de material

   Identificada necessidade de material, seja para consumo ou para venda.
 
2

Ressuprimento do material

Se o material é comprado ou produzido, se deve gerar uma Ordem de Produção ou uma Ordem de Compra. Se é uma solicitação que pode ser atendida, sem necessidade de compra, gera requisição de estoque.
 
3

Requisição de compra

Para produtos comprados, irá gerar a requisição de compra.
 
4

Compras avançado

Processo para cotações dos produtos requisitados, aprovação de cotações e geração de ordens de compra agrupadas por fornecedor.
 
5

Recebimento

Acordos financeiros, emissão de NF-e, CT-e e lançamento da nota ao receber mercadoria.
 
6

Requisição de estoque

Identifica se existe alguma requisição de estoque vinculada à OC. Se sim, será encaminhado o produto para o solicitante.
 
7

Recebimento de OC com requisição de estoque

Atualiza status da requisição para que ela possa ser atendida.
 
8

Requisição de estoque

Gera requisição de estoque para produtos que não necessitam compra, que podem ser atendidos com o estoque atual.
 
9

Aprovação da requisição de estoque

O item e quantidade solicitada pode ser liberada/entregue ao solicitante?
 
10

Processo aprovação de requisições

Processo de aprovação de requisição conforme configurações de liberações e permissões dos operadores.
 
11

Resposta requisição

Sequenciamento da requisição - requisição ou fornecimento do material.
 
12

Requisições aprovadas

Verifica se há saldo para atender a requisição.
 
13

Requisições aprovadas sem saldo

Acumula itens conforme configuração para solicitação por Ordem de Compra ou Ordem de Produção.
 
14

Ordem para ressuprimento do item da requisição

Geração de OP para itens produzidos e OC para itens comprados.
 
15

Requisições aprovadas com saldo

Separa material para atender a requisição.
 
16

Gera Ordem de Produção

Gera ordem de produção para geração de saldo para atender a requisição.
 
17

Processo de produção

Controlado pelo Gestão Industrial, produção do material solicitado.
 
18

Requisição de estoque recusada

Recusa requisição e encerra processo.
 
19

Atendimento da requisição

Entrega do material ao operador solicitante e movimentação de saída do item do estoque.
 
20

Confirmação de entrega

Indica se é assinado confirmação de entrega de item solicitado.
 
21

Confirmação de entrega

Imprime e assina confirmação de entrega.
 
22

Encerra requisição

Encerra requisição, aprovada ou recusada.